File Overview Redesign
Background
Escrow Officers manage highly complex files that bring together property details, financial transactions, legal documentation, and business-related information. They must continuously navigate, verify, and update this interconnected data to ensure accuracy, compliance, and smooth transaction processing across all stages of the escrow lifecycle.
Goal
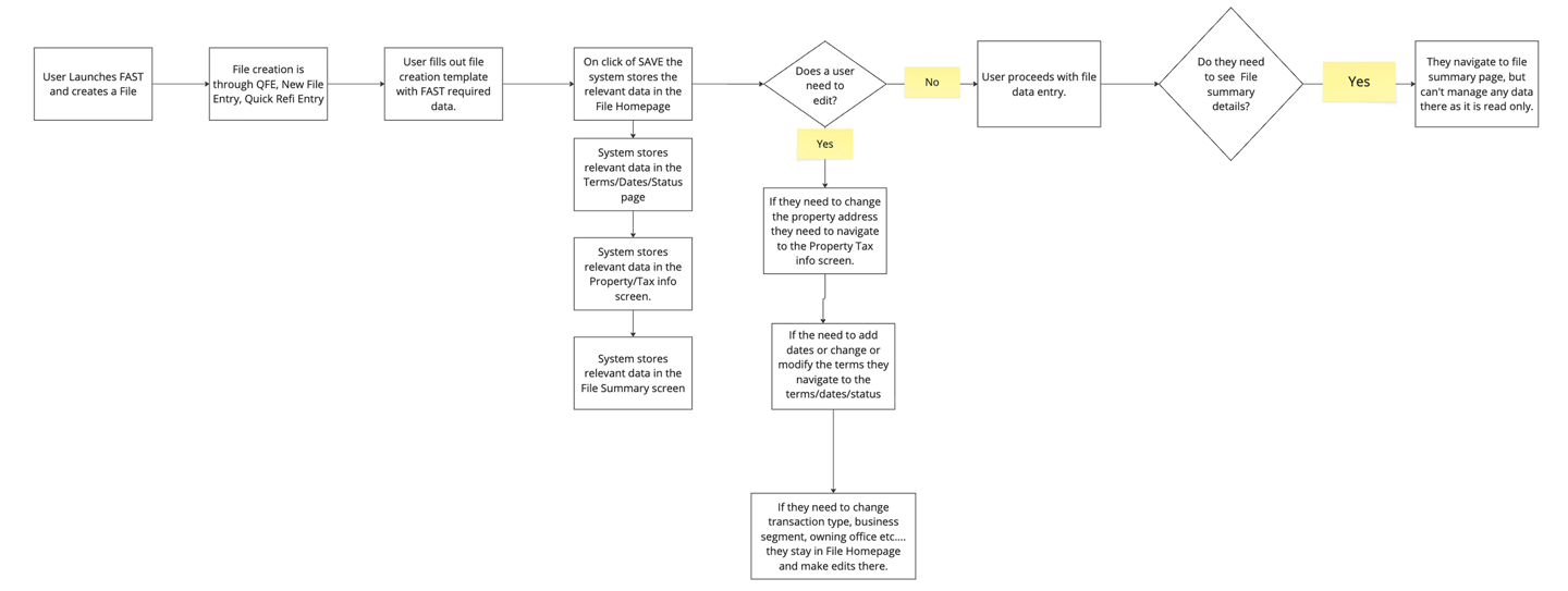
The File Overview screen provides quick access to key file details, enabling escrow officers to manage information efficiently without navigating multiple screens after file creation. It will function as a standalone screen in the Escrow application, consolidating Terms/Dates and Status, Property Tax information, File Summary, and File Homepage from the legacy system into a single, unified view.
Defined UX problem statement
Led discovery interviews
Synthesized pain points into actionable insights
Created journey mapping for current state
Designed structured File Overview layout
Validated read-only vs editable model
Collaborated cross-functionally with PM and engineering
Role: Lead UX Designer
Product: Escrow Platform
My Contribution
My Role
Discovery and Research
Here’s a clear breakdown of the typical UX process
Current state and pain points
Escrow Officers (EO) need a screen that shows relevant file information together and also allows the ability to manage certain aspects of the file like the property, terms, settlement dates and owning office details more efficiently. This would reduce confusion by eliminating multiple source screens, redundancy of fields in each of the screens and inefficiencies allowing users to view and edit relevant file summary data in one place.
The problem persists throughout the life cycle of a file as well as when new users onboard onto the system. New users aren't able to quickly navigate/master the current application due to inefficiency and redundancy of data in screens. There is too much data that isn't relevant or useful to Direct Division. The FAST system was designed with the intention to have each screen and its data in its place separately without taking into consideration the user experience. Over time additional functionality was added never considering user experience or simplifying logical flow.
Saves the end user time by eliminating redundancy and increasing efficiency. Consolidating these screens would eliminate unnecessary fields, logically display related data and show file data in a summary format that would create a better user experience and flow.
Why is the problem important to solve for?(risks)


I worked with product managers and stakeholders to identify redundancies, define what should be considered in the new design, and move forward with the redesign.
User Interviews
Interviewed Escrow Officers (new and experienced users)
Conducted contextual walkthroughs of the File Summary experience
Observed how users navigate between:
File Summary
Terms/Dates/Status
Property/Tax Info
File Homepage
Identified natural workflow behaviors and friction points
Used probing and reflective questioning
Key Findings
Users frequently navigated 3–5 screens to verify basic file details.
Property and owning office information appeared in multiple places without a clear source of truth.
Information was not logically grouped, mixing financial, legal, and office data.
Users were confused about what could be edited, where updates should be made, and whether changes would sync
Users relied on memory rather than system guidance to locate accurate information.


Current Journey Mapping


Future Journey Mapping


Design Mockups
Converting the thinking into layout




Low-Fi wireframe
High-Fi wireframe


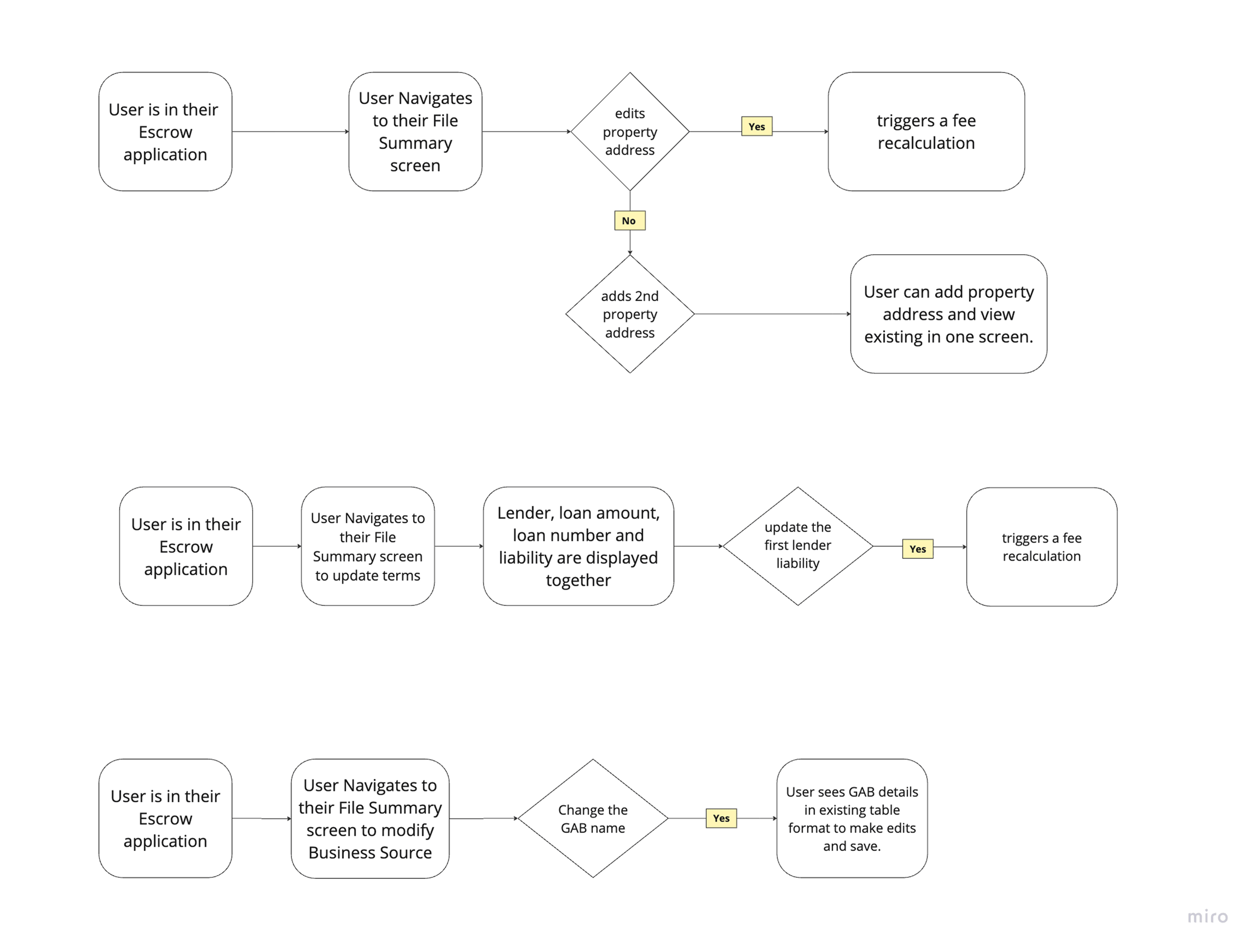
Flow 1 - Add New Property










Flow 2 - Product and Liabilities - Add Second Owner Policy












Improvements and Impacts
Provide a general summary of the services you provide, highlighting key features and benefits for potential clients.
Before vs After (Experience Shift)
Consolidated summary layout
Reduced duplication
Defined data hierarchy
Information scattered across multiple screens
Users navigated between File Summary, Terms/Dates, Property Info, Homepage
No clarity on where authoritative data lived
After
Before
Expected Impact
Reduced file validation time
Lower cognitive load
Improved user confidence
Increased efficiency across file lifecycle
Better experience for new hires

